企业资源计划 (ERP)

一站式服装企业业务流、信息流、资金流管理系统

FUNCTION

业务流程

ODS云ERP系统是专为服装和纺织企业量身定制的行业特定软件。ODS ERP功能覆盖主数据、产品开发、订单管理、MRP、采购、库存、生产、成本和财务管理。ERP帮助企业简化业务流程并提升整体绩效。

ERP 解决进,销,存业务,并能自动化处理订单。上可与品牌PLM 对接,保障统一通道的信息流,快捷,无损传递品牌需求; 也可与上游供应链纱线,面,辅料供应厂商的生产环节对接,打通数据壁垒,下可联通财务管理,做到业务财务一体化。

FUNCTION

产品开发

样版开发跟进,报价,BOM,尺寸规格,工艺结构,样品交付以及批办客评反馈

FUNCTION

订单与收款(O2C)管理流程

ODS O2C流程集成了销售、采购、生产、运输和财务,实现各岗位流程的无缝数据传输,从而提高了客户满意度,提高了效率,改善员工体验,降低了成本,增强企业盈利能力。

FUNCTION

采购与付款(P2P)管理流程

ODS P2P流程简化采购操作,增强财务管控,减少错误,节省成本,提升供应商关系。

FUNCTION

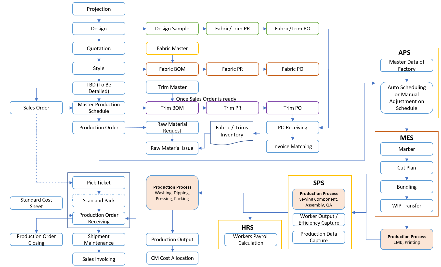
工单管理流程

ODS工单流程从销售订单中生成生产订单,并优化流程,包括原材料控制,生产计划与产出,订单配货,出货计划,装箱,入库和成本核算。ERP中的生产模块与APS和MES集成,确保按时按量按质交付产品。

FUNCTION

库存管理

ODS库存管理模块帮助工厂在同一个平台上实现所有不同流程节点复杂库存的管理。实时显示库存、运输、留位和使用情况,提供7/24在线可视性库存数据,无缝对接采购、生产、运输和财务。

FUNCTION

财务管理

ODS财务模块收集各个业务流程和财务相关的数据,并将其转换为财务报表。财务模块始终为管理人员提供可追溯性连贯性的整体业务经营状况,并可展示问题所在和需要改进的地方。

滚动至顶部