Enterprise Resource Planning (ERP)
Cloud ERP that covers all business processes of an apparel company
ERP Business Process
ERP Business Process
ODS Cloud ERP is an industry-specific software tailored to the needs of apparel and textile companies. With full-scale functionalities in Master Data, Product Development, Order Management, MRP, Purchasing, Inventory, Production, Costing, and Financials, ODS ERP helps companies streamline business processes and improve overall performance.
product development
Product Development
Keep track of sample development, quotation, BOM, measurement, technical specification, delivery, and customer feedback.
Order to Cash
Order to Cash
ODS O2C process integrate sales, purchasing, production, shipping, and finance, enabling seamless data transfer, resulting in better customer satisfaction, increased efficiency, improved employee experience, lowered cost, and greater profitability.
Purchase to Pay
Purchase to Pay
ODS P2P process streamlines purchase operations, enhances financial controls, reduces errors, and leads to cost savings and improved vendor relationships.
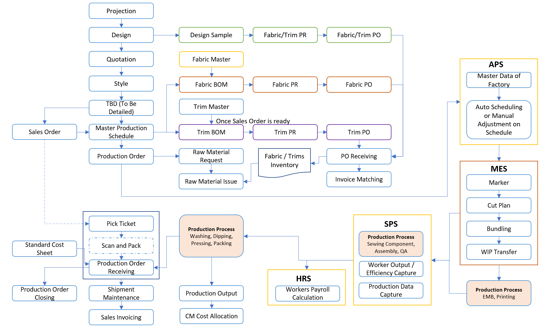
Production Process
Production Process
ODS production process generates production order from sales orders and optimizes the production processes that cover raw material control, production output, order allocation, picking, packing, receiving, and costing. The Production module in ERP integrates with APS and MES to ensure the delivery of quality products on time.
Inventory management
Inventory Management
ODS Inventory Management module help factories manage complex inventory processes across all different functional areas in one single platform. It uses real-time data to manage stock, in transit, reservation, and usage. It provides 7/24 visibility and seamlessly connects warehouse with purchase, production, shipping, and finance.
Cost and Finance
Cost and Finance
ODS Finance module gathers financial related data across business processes and turns them into financial statements. Finance module always provides managers a holistic view of the business and show where the problem is and where to improve.
